37+ Giving Birth Diagram


How To Gauge That A Stock Is Likely To Fall Quora


The Effect Of Altitude On Birthweight Length Ratio A Population Based Study Over 36 Years In An Altitude Range From Sea Level To 1 700 M High Altitude Medicine Biology


35 000 Iu Vitamin D Weekly During 3rd Quarter Pregnancy Rct March 2013 Vitamindwiki


Immediate Newborn Care And Breastfeeding En Birth Multi Country Validation Study Bmc Pregnancy And Childbirth Full Text


Pregnancy Vitamindwiki


The Danish Dystocia Study Flowchart Download Scientific Diagram


Family Nursing 2740 Flashcards Quizlet


Doctors To Pregnant Women Wait At Least 39 Weeks Npr


Clustering Longitudinal Blood Pressure Trajectories To Examine Heterogeneity In Outcomes Among Preeclampsia Cases And Controls Hypertension


Breech Baby Causes Complications Turning Delivery


37 Weeks Pregnant Symptoms Tips And Baby Development


Low Lying Placenta Placenta Praevia And Placenta Accreta After 32 Weeks University Hospitals Sussex Nhs Foundation Trust


Institute Of Labor Birth Founded By Lady Linda Adu


A Better Understanding Of The Association Between Maternal Perception Of Foetal Movements And Late Stillbirth Findings From An Individual Participant Data Meta Analysis Bmc Medicine Full Text


Average Pregnancy Length In The Us Is Shorter Than In European Countries


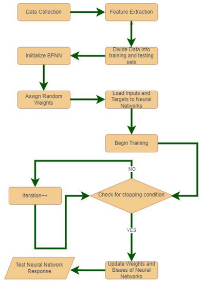
Healthcare Free Full Text Predicting Multimorbidity Using Saudi Health Indicators Sharik Nationwide Data Statistical And Machine Learning Approach


Baby Diagram Did You Have Juice


Pin On Ultrasound

Iklan Atas Artikel

Iklan Tengah Artikel 1

Iklan Tengah Artikel 2

Iklan Bawah Artikel